汉口学院

211 | 985 | 双一流 | 综合
湖北省 本科 省重点 民办

6837

敢为人先,实事求是,志存高远,追求卓越

027-59410037,寒假期间值班电话:13071205690,18171217785,13618653519(如未及时接听请短信留言),027-59410228

http://www.hkxy.edu.cn/

图片

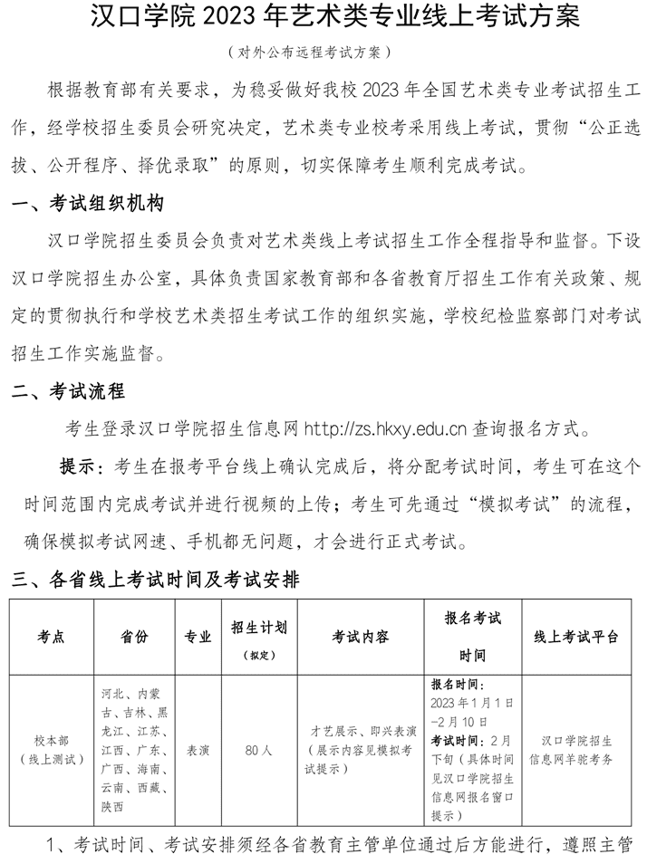
汉口学院2023年艺术类专业线上考试方案

2023-02-10 08:51:10      分享至:

汉口学院2023年艺术类专业线上考试方案

2023-02-10 08:51:10